نگاهی به مقاله :
Perceived Success in Management Consulting
محقق:
Matias Bronnenmayer Bernd Wirtz Vincent Göttel
از دانشگاه ولفگانگ استرالیا با زیر عنوان
Determinants of Perceived Success in Management Consulting – An empirical investigation from the consultant perspective
در مقدمه مقاله آمده است : با وجود این که مشاوره مدیریت قادر به تحقق رشد دو رقمی پایان قرن بیستم نیست اما صنعتی در حال رشد است. که بیشتر ناشی از افزایش درخواست شرکت های SME است.
در بررسی ادبیات موضوع، نویسنده از میان متون و سایر مقالات عنوان می کند:
مشاوره مرتبط با سطح استراتژی شرکت هاست که سرمایه قابل توجهی را به خود جذب می کند که در کنار نیاز آن ها به نوآوری های علمی، جذابیت های مشاوره بیشتر خواهد شد.
علاوه بر این، پروژه های مشاوره مدیریت معمولاً مرتبط با حل مشکلات استراتژیک پیچیده در سطح مدیریت عالی می شود . بنابراین، از آنجایی که اکثر پروژههای مشاوره برای یک شرکت با هدف تعیین مزیت رقابتی پایدار بسیار مهم هستند سرمایهگذاریهای مالی نیاز دارند از این رو کسب دانش در مورد عوامل موفقیت مربوطه هم برای مشتری و هم برای مشاوران سفارشدهنده بسیار مهم است.
نویسنده مدعی است در خصوص “موفقیت درک شده در مشاوره مدیریت”، اگر چه زمینه های علمی زیادی وجود دارد اما تحقیقات کمی در این خصوص انجام شده است. تا کنون هیچ پیشینه نظری غالبی برای بررسی علمی مشاوره مدیریت، به احتمال زیاد به دلیل ماهیت پیچیده موضوع، ارائه نشده است. بنابراین، ما یک شکاف قابل توجه در ادبیات را در زمینه مبانی نظری و مبانی تجربی شناسایی می کنیم. بیشتر تحقیقات موجود بر نقشهای خاص بخش مشاوره و همچنین وابستگیهای متقابل آنها، کارکردهای مختلف مشاوره مدیریت و خود فرآیند مشاوره متمرکز است.”
با این حال، مطالعه ای شایان توجه در مورد عوامل موفقیت پروژه های مشاوره توسط Appelbaum در سال ۲۰۰۴ انجام شده است که با استفاده از تحلیل رگرسیون، دیدگاه کارکنان مشتری را در مورد پروژه هایی که شامل مشاوران خارجی می شود، بررسی کرده است با این حال، در همان زمان، مطالعه وی “چارچوبی نظری” ارائه نمی کند.
در مجموع، با توجه به اینکه تاکنون مطالعات اندکی عوامل موفقیت مشاوره مدیریت را در سطح علمی پوشش دادهاند، نیاز به تحقیقات بیشتری در این زمینه وجود دارد. بنابراین، این مقاله با هدف ایجاد بینش عمیق تر در مورد عوامل و ابعاد موفقیت مشاوره مدیریت، همانطور که توسط مشاوران درک شده است به آن می پردازد.
با این هدف و به این منظور، بعد از توضیح مبانی نظری، فرضیههایی برای مدل مفهومی به صورت تجربی بر اساس نظرسنجی از ۳۴۸ مشاور مدیریت ارائه می گردد.
فرضیه های پژوهش:
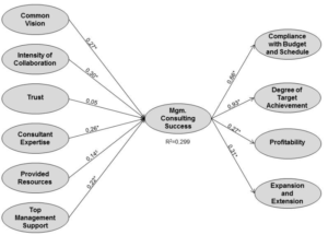
۱) موفقیت مشاوره مدیریت درک شده، ساختاری بازتابنده و نهفته از مرتبه دوم است و چهار بعد را شامل می شود که عبارتند از: مطابقت با بودجه و برنامه، درجه دستیابی به هدف، سودآوری و همچنین گسترش.
۲) ایجاد چشم انداز مشترک بین مشتری و مشاور به طور مثبت با موفقیت درک شده پروژه های مشاوره مدیریت مرتبط است.
۳) درجه بالایی از شدت همکاری بین مشتری و مشاور به طور مثبت با موفقیت درک شده پروژه های مشاوره مدیریت مرتبط است.
۴) ایجاد اعتماد بین مشتری و مشاور به طور مثبت با موفقیت درک شده پروژه های مشاوره مدیریت مرتبط است.
۵) درجه بالایی از تخصص مشاور به طور مثبت با موفقیت درک شده پروژه های مشاوره مدیریت مرتبط است.
۶) تناسب بین منابع ارائه شده و منابع مورد نیاز مشاوران به طور مثبت با موفقیت درک شده پروژه های مشاوره مدیریت مرتبط است.
۷) درجه بالایی از پشتیبانی مدیریت عالی، به طور مثبت با موفقیت درک شده پروژه های مشاوره مدیریت مرتبط است.
نتیجه گیری
در این مطالعه عوامل موفقیت مشاوره مدیریت و همچنین مفهوم سازی موفقیت مشاوره مدیریت (که توسط مشاوران درک می شود) بررسی شده است. عوامل پیشنهادی عبارتند از چشم انداز مشترک، شدت همکاری، اعتماد، تخصص مشاور، منابع ارائه شده و پشتیبانی مدیریت عالی.
در تحلیل تجربی فراگیر، عوامل ذکر شده در بالا و تأثیر فردی آنها بر موفقیت ادراکشده مشاوره مدیریت ارزیابی گردیده است.
شدت همکاری، چشمانداز مشترک و تخصص مشاور، قویترین تأثیر را بر موفقیت ادراکشده مشاوره مدیریت نشان میدهند. اهمیت تشخیص شدت همکاری و چشمانداز مشترک قابل درک است، زیرا در پروژههای مشاوره مدیریت، طرفهای مختلف با علایق مختلف برای حل یک مشکل خاص با یکدیگر همکاری میکنند. حتی قابل درک تر است که برای اطمینان از حل مشکل و در نتیجه موفقیت پروژه مشاوره، علایق مختلف را همسو نمایند. علاوه بر این، اهمیت تخصص مشاور نیز منطقی است زیرا مشتری مشاورانی را برای غلبه بر یک مشکل خاص در سازمان با استفاده از تخصص مشاوران استخدام می کند.
این واقعیت که فرضیه مرتبط با اعتماد در رابطه با مشاور مشتری باید کنار گذاشته شود، در ابتدا نشان دهنده دشواری در روابط طرفین است. معمولاً کارمندان شرکتهای مشتری نسبت به مشاورانی که آنها را بیش از حد با اعتماد به نفس با حقوق بیشتر می بینند، نگاه منفی دارند. آن ها همچنین به قصد مشاوران برای اطمینان از رفاه شرکت مطمئن نیستند.
یافتههای تجربی نشان می دهد که غلبه بر این پیش داوریها و در نتیجه ایجاد اعتماد بین مشاوران و مشتری دشوار است.
از آنجایی که محققین از مشاوران برای این مطالعه نظرسنجی کردهاند و در نتیجه دیدگاه آنها را در نظر گرفتهاند، به نظر میرسد که آنها تا حد زیادی عدم اعتماد مشتریان را تجربه کرده اند و اینکه ایجاد یک رابطه همراه با اعتماد در یک پروژه دشوار است. علاوه بر این، همانطور که در مصاحبه های تخصصی انجام شده نیز تاکید شده است، مشاوران عموماً نگرش انتقادی مرتبط با شغل دارند که ممکن است از همان ابتدای پروژه با اعتماد مشتری سازگار نباشد. با این حال، این دیدگاه انتقادی حرفه ای برای شناسایی پتانسیل بهینه سازی ضروری است. همچنین، مشاوران عمدتاً در پروژههایی در طول تقریباً چهار تا هشت هفته و در نتیجه تعاملات کوتاهمدت درگیر هستند. از این رو، منطقی است که این مدت ممکن است به سادگی برای ایجاد اعتماد بین مشاوران و مشتری بسیار کوتاه باشد.
بنابراین، ما فرض می کنیم که عامل پیشنهادی اعتماد در بیشتر روابط مشاور و مشتری واقع بینانه نیست. با این حال در این تحقیق، توصیه نادیده گرفتن ایجاد اعتماد نشده است. زیرا به نظر می رسد که اعتماد عاملی برای موفقیت مشاوره بلندمدت و به طور کلی روابط تجاری باشد.
محققین در بخشی از تحقیق عنوان می کنند:
به طور کلی، از نظر پیامدهایی برای حوزه تحقیق، ادبیات موجود مشاوره مدیریت تا حد زیادی ماهیت روایی داشته است. در مقابل، این مطالعه یک پیشنهاد ارزشی برای عوامل موفقیت مرتبط مشاوره مدیریت و مفهوم سازی چند بعدی موفقیت مشاوره مدیریت درک شده، ارائه می دهد. بر این اساس، رویکرد ما یکی از معدود رویکردهایی است که عوامل و ابعاد موفقیت در خدمات مشاوره مدیریت را با هم از منظر مشاور در نظر گرفته است. بنابراین، می تواند به عنوان نقطه شروعی برای مطالعات مفهومی و همچنین تجربی بیشتر در آینده باشد. با توجه به رابطه بین تئوری و عمل در مطالعه ما، ما فکر می کنیم که ما یک مدل تحقیق عملگرا را آزمایش می کنیم که ارتباط و کاربرد آن را از طریق نتایج تجربی قانع کننده تایید می کنیم.
پایگاه داده نماینده برای مطالعه محققین نامشخص بوده است. بنابراین، نتوانسته اند در مورد کفایت تئوریها برای استخراج عوامل موفقیت در زمینه مشاوره مدیریت، بیانیه قابل تعمیم صادر کنند.
از نظر پیامدهای عملی یا مدیریتی، شاغلین باید عوامل موفقیت مهم این مطالعه را در نظر بگیرند و فکر کنند که آیا و چگونه می توان آنها را به پروژه مشاوره خاص انتقال داد.
به همین ترتیب، بر اساس ابعاد موفقیت تایید شده این مطالعه، مشاوران در عمل باید در مورد اینکه آیا این ابعاد برای سنجش موفقیت در مورد خاص خود نیز مفید هستند یا خیر، مشورت بگیرند.
بر این اساس، به عنوان یک مفهوم مهم برای متخصصان، هم مشاوران و هم مشتری باید حداقل همه عوامل موفقیت و ابعاد مهم این مطالعه را یکجا در نظر بگیرند تا بیشترین تأثیر را بر پروژه های خاص تضمین کنند.
علاوه بر این، بر اساس نتایج تجربی محققین، شرکتهای مشاوره باید به ویژه اطمینان حاصل کنند که – از بین کارکنان خود – باید مشاوران را با تخصص مناسب و مورد نیاز در پروژه مشاوره، انتخاب کنند.
علاوه بر این، آنها باید مشاوران خود را آموزش دهند که برای ایجاد چشم انداز مشترک پیش از قرارداد و پیگیری همکاری شدید با مشتریان مربوطه پس از قرارداد آماده باشند. البته دو طرف برای ایجاد یک دیدگاه مشترک و یک همکاری فشرده به آمادگی نیاز دارند.
علاوه بر این، مدیریت ارشد مشتری باید به پروژه مشاوره متعهد باشد، طرح مشاوران را بپذیرد و این نگرش را به همه ذینفعان مربوطه در شرکت منتقل کند.
در نهایت، کارفرما باید اطمینان حاصل کند که منابع مالی و به ویژه انسانی کافی برای کل دوره پروژه، در واقع از نظر کمی و کیفی، در دسترس است.
محققین به عنوان رهنمودهایی برای تحقیقات آینده آورده اند:
با توجه به محدودیتهای فوق، تحقیقات آینده میتواند در چندین جهت انجام شود. مطالعات آینده می تواند با عوامل فردی تر برای پروژه های مشاوره خاص سروکار داشته باشد. علاوه بر این، از آنجایی که عامل مشاهده شده اعتماد تأثیر قابل توجهی بر موفقیت ادراک شده مشاوره مدیریت در مطالعه ما ندارد، رابطه مشتری-مشاور می تواند موضوع جالب دیگری برای آینده باشد. با جزئیات بیشتر، به عنوان یک راه تحقیقاتی بالقوه، حمایت یا رد یافته های این مطالعه که ایجاد اعتماد عامل کافی برای دستیابی به پروژه های موفق بین مشتری و مشاور نیست، جالب خواهد بود. همچنین، محققان باید علاوه بر تمرکز این مطالعه بر پروژههای منفرد، به نقش اعتماد در تعاملات بلندمدت مشاوره نیز توجه کنند. در نهایت، برای تعمیم نتایج تجربی این مطالعه و در نتیجه کاربردی بودن عوامل موفقیت مورد بررسی، محققان بیشتری باید مطالعات را تکرار کنند، در نتیجه باید دامنه تحقیقات را از آلمان به سایر کشورها نیز گسترش داد. زیرا به دلیل تفاوت های فرهنگی، مشاوران در کشورهای دیگر ممکن است تصور متفاوتی از ابعاد و عوامل موفقیت مشاوره مدیریت داشته باشند.

